User journey in a campaign

A user journey in a campaign begins when an event occurs — like a signup, purchase, or any other qualifying action. Once the campaign is started, the user flows through a series of triggers that decide what happens next.

Each step in the journey contains one or more triggers (usually displayed as a row). For each step, Blueshift evaluates the triggers in a specific order to determine which one the user qualifies for.

Multiple-Triggers-Example-With-Explanation.png

Understanding trigger structure and flow

Triggers in a campaign are organized into steps and branches. How you place them determines how users move through the journey.

  • Root trigger: The starting point of the journey. There is always one root trigger.
  • Siblings: Triggers on the same row. Only one sibling is selected per step.
  • Children: Triggers that appear in the row below and are connected to a parent. A parent can have one or more children.
  • Parent: The trigger directly above a child. Each child has one parent.
  • Branch: A path that starts from a parent trigger and includes all of its children and their subsequent steps.

By default, triggers in a row are evaluated from left (high priority) to right (low priority). However, if a trigger includes a delay, its evaluation may occur later—even if it appears earlier in the layout. For more details, see the trigger delays documentation.

Only one trigger per step (row) is selected. If the user qualifies for a trigger, the associated action is executed, and the journey continues. If not, the next trigger in that row is evaluated. This continues left to right — and once a match is found, the rest are skipped.

If the user doesn’t match any triggers in a step, they exit the campaign journey.

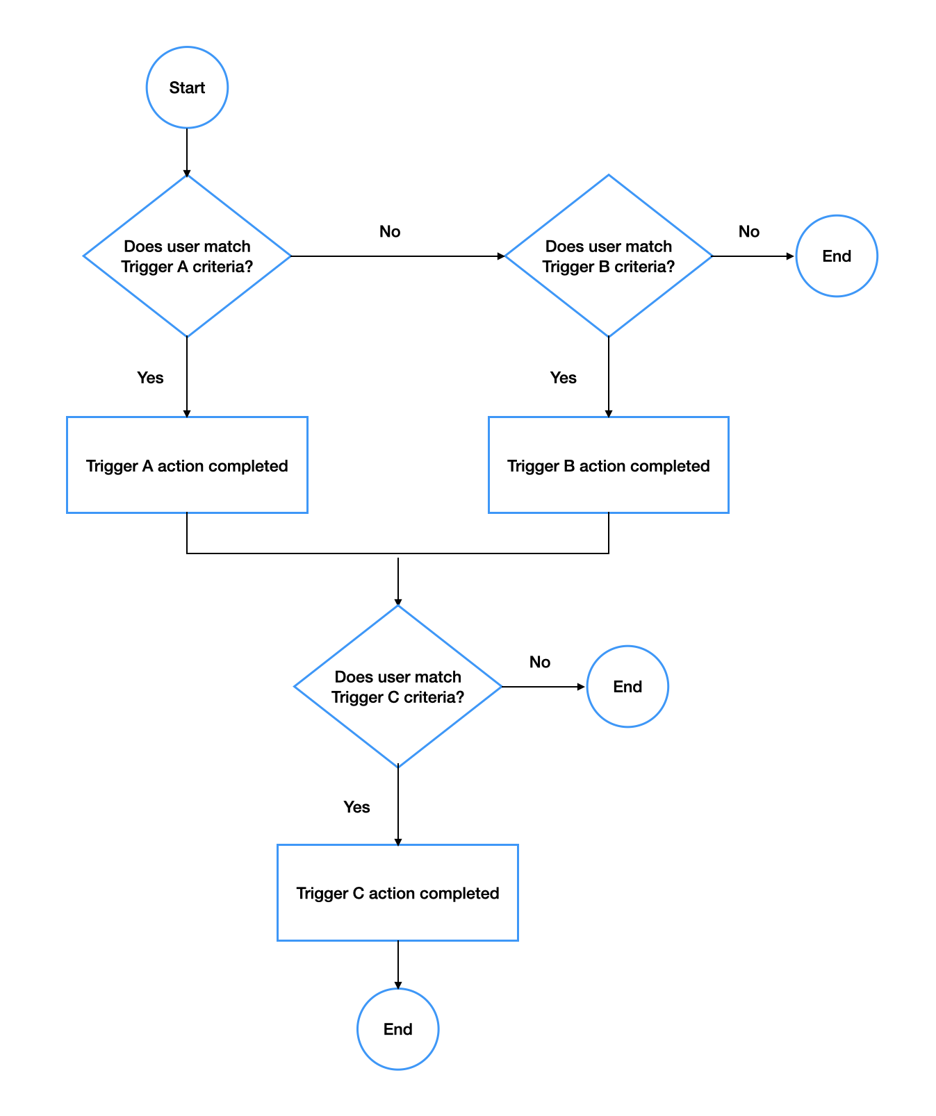
  Visual guide

Refer to the flowchart below to see how users progress through the journey or exit based on trigger evaluations.

User-Journey-Flowchart-Example-3.png

  Trigger order matters

  • Triggers on the left are checked before those on the right.
  • If a user matches multiple triggers in the same step, only the leftmost matching trigger (first matching trigger from the left) applies.
  • To control user flow, always place your highest-priority triggers toward the left.

Eligible trigger ordering

In a basic setup with no delays, dayparting, or other advanced features, triggers in a step are evaluated from left to right — from highest to lowest priority. The first trigger that the user qualifies for is selected, and the rest are skipped.

However, when delays are involved, the evaluation order can change. A lower-priority trigger with an earlier calculated send time may be processed before a higher-priority one. In such cases, the campaign evaluates triggers in phases:

  • The campaign calculates send times for all eligible triggers and groups them into:
    • Triggers that can be sent now
    • Triggers scheduled for later (due to delays)
  • Among the triggers that are ready now, Blueshift evaluates them left to right and picks the first matching trigger.
  • Triggers with delays are evaluated only after their delay period has passed.
  • If no “send-now” triggers match, the campaign waits until the next earliest delay expires, then reevaluates. Already-checked triggers aren’t re-evaluated.

  Best practice

  • Use the same delay for all sibling triggers to maintain left-to-right evaluation.
  • Consider using a decision split to control audience flow explicitly. This ensures consistent evaluation order.

User journey examples

Note: The flowcharts below are simplified diagrams to explain trigger logic. They may not look exactly like the campaign editor UI shown above, but the underlying logic is the same.

Example 1: Trigger with a delay

This example shows a campaign flow where the second trigger includes a delay.

  • The user qualifies for Trigger A, and the corresponding action (e.g., email) is executed immediately.
  • Trigger B includes a 2-hour delay. The user is evaluated for this trigger only after the delay is complete.
  • If the user qualifies for Trigger B at that time, the action is executed. If not, the journey ends.

user_flow_example2.jpg

Example 2: Delayed triggers override left-to-right order

This example shows how trigger delays can affect evaluation order — even when sibling triggers are placed left to right.

  • Trigger A and Trigger B are siblings with no delays. The user is evaluated left to right, starting with Trigger A.
  • If the user qualifies for either Trigger A or B, the corresponding action is completed. The journey then continues to the next step.
  • In the next row, Trigger C has a 4-hour delay, and Trigger D has a 2-hour delay.
  • Although Trigger C is placed to the left, the system waits for the shortest delay (2 hours) and evaluates Trigger D first.
  • If the user qualifies for Trigger D, the action is taken, and Trigger C is skipped.
  • If the user does not qualify for Trigger D, the flow continues to Trigger C, where the user is evaluated after the 4-hour delay and the appropriate action is taken.

user_flow_with_delays.jpg

  Trigger evaluation with delays

Triggers in the same row are evaluated from left to right (high to low priority). When delays are applied, the shortest delay always takes precedence — even if that trigger is not the leftmost one.

Example: If the leftmost trigger has a 2-hour delay and a trigger to the right has a 30-minute delay, the 30-minute trigger is evaluated first. If the user doesn’t qualify, the flow then evaluates the 2-hour trigger.

Other considerations

Keep the following points in mind when designing or managing a user journey:

  • In segment-based campaigns, a user does not need to stay in the segment throughout the journey. As long as the user was part of the segment at the time they entered the campaign, they will continue in the journey — unless they are filtered out or reach the end.
  • If a campaign is paused and changes are made — such as moving or reordering triggers — relaunching the campaign can affect users who are already mid-journey.
Was this article helpful?
0 out of 0 found this helpful

Comments

0 comments

Please sign in to leave a comment.